La memoria episodica lega concetti, azioni e sensazioni che hanno caratterizzato una determinata esperienza. Negli anni, studi scientifici hanno mostrato come l’ippocampo (Fig. 1) sia fondamentale per questo tipo di memoria e numerosi gruppi di ricerca si propongono di studiare come l’attività dei neuroni in questa struttura del cervello contribuisca alla sua formazione.

Copyright: Society for Neuroscience (2017)
In particolare, sono state identificate cellule di posizione, che codificano la posizione nello spazio e si attivano in modo diverso in un preciso luogo, a seconda degli stimoli sensoriali o degli obiettivi. Mi trovo alla stazione perché sto partendo tranquillamente per le vacanze oppure perché ho un colloquio tra poche ore in un’altra città? La distinzione interna tra queste due situazioni è ovviamente fondamentale ed è conservata a livello dei nostri ricordi.
Tuttavia, la vita di tutti i giorni comporta l’esperienza di centinaia di eventi, spesso nello stesso contesto spaziale. Per memorizzare questi ricordi, le cellule di posizione dovrebbero formare rapidamente e continuamente una nuova rappresentazione e questo implicherebbe una rimappatura senza sosta da parte dell’ippocampo, processo poco probabile da un punto di vista funzionale e di dispendio energetico.
Come si possono studiare i meccanismi responsabili della memoria episodica?

Copyright: National Geographic.
Per studiare l’attività dell’ippocampo durante la formazione della memoria episodica, il gruppo di ricerca di Chettih e collaboratori (2024) ha scelto come modello animale la cinciallegra dal cappuccio nero (Fig. 2). Infatti, le cinciallegre sono note per essere in grado di nascondere (e recuperare) migliaia di provviste in luoghi differenti (Cowie et al., 1981; Applegate et al., 2022). Questo è possibile grazie a ricordi che includono, non solo la posizione, ma anche il contenuto e da quanto tempo quella provvista è stata raccolta.
Queste tre componenti (cosa, dove, quando) definiscono quella che negli animali è chiamata episodic-like memory (poiché al momento non sono stati soddisfatti tutti i criteri per poter equiparare questo tipo di memoria a quella umana). Inoltre, studi precedenti (Sherry et al., 1989) hanno dimostrato che questa memoria dipende dall’ippocampo, omologo tra uccelli e mammiferi (Abellán et al., 2014) ed espanso nelle specie che fanno provviste (Krebs et al., 1989), il che consente di effettuare più facilmente registrazioni dell’attività neurale. Infine, studi recenti (Applegate et al., 2023) hanno individuato potenziali cellule di posizione negli uccelli, suggerendo che i meccanismi neurali a livello dell’ippocampo sono probabilmente condivisi tra i vertebrati. Per studiare dunque la memoria episodic-like nelle cinciallegre durante e dopo la fase di approvvigionamento, gli autori hanno messo a confronto il comportamento e l’attività neurale di questi uccelli (Fig. 3).
Come prima osservazione, è stato possibile definire 4 tipi di eventi stereotipati non sovrapposti: provviste (l’atto di nascondere un seme all’interno di un sito), recuperi (recuperare un seme da un sito), controlli (aprire il coperchio di un sito solo per controllare) e visite (atterrare in un sito senza aprire il coperchio, ad esempio per riposare o mangiare un seme precedentemente recuperato). Inoltre, registrazioni elettrofisiologiche nell’area anteriore dell’ippocampo hanno evidenziato un distinto pattern di attività neurale durante le provviste, rispetto alle altre categorie comportamentali. In particolare, più della metà dei neuroni eccitatori presenta una diminuzione significativa della frequenza di spike e soltanto un 5% possiede un’attività superiore alla media al momento delle provviste, quando la loro frequenza di spike aumenta in modo significativo. A differenza delle cellule eccitatorie, i neuroni inibitori possono essere soppressi o potenziati in ugual proporzione; tra questi, una sottopopolazione di cellule mostra una frequenza di spike notevolmente maggiore della loro media. Questi risultati suggeriscono che le provviste siano eventi salienti che stimolano l’attività dell’ippocampo.

La formazione dei codice a barre
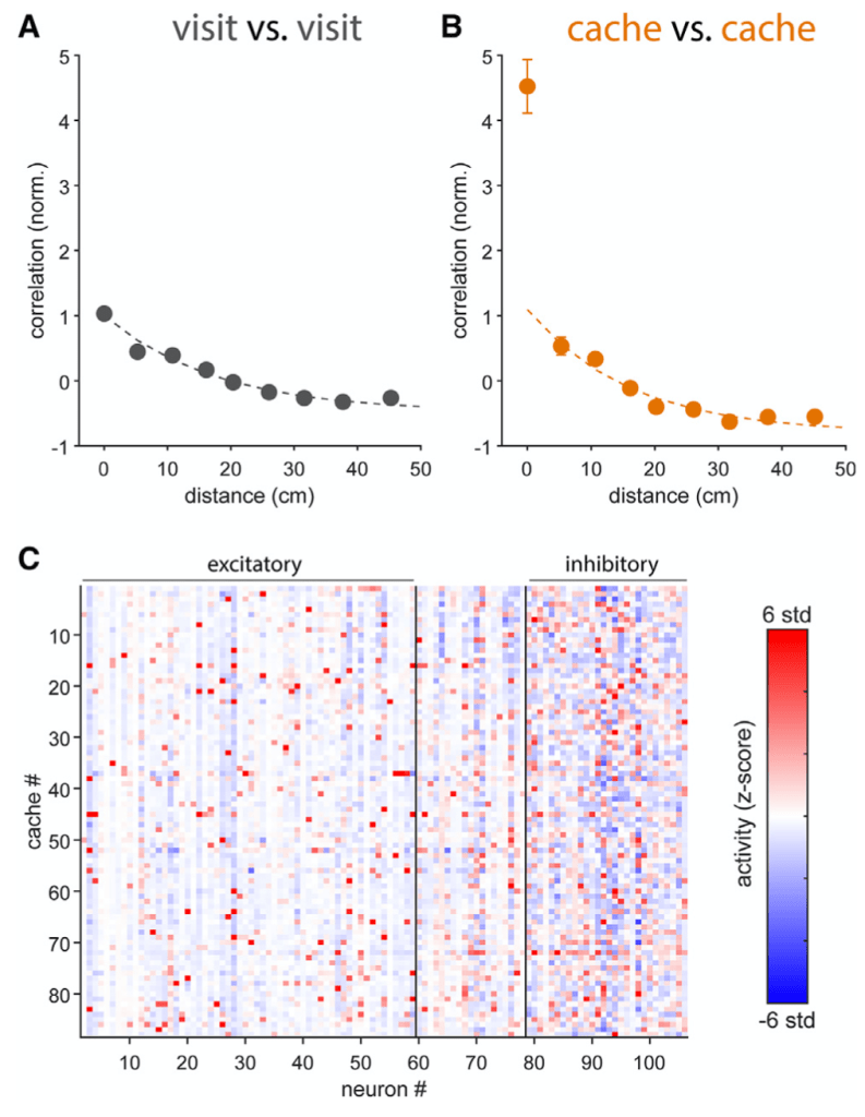
Gli autori hanno definito per ogni evento un vettore di attività della popolazione di neuroni, di modo da poter confrontare comportamenti attuati nello stesso sito e in siti diversi (Fig. 4A-B). Curiosamente, la correlazione tra questi vettori (visita-visita e provvista-provvista) decresce con la distanza tra i siti, coerentemente col comportamento delle cellule di posizione. Tuttavia, la correlazione provvista-provvista non è regolare, poiché in corrispondenza dello stesso sito raggiunge un valore notevolmente elevato. Questo suggerisce che nell’ippocampo ci siano due pattern di attività che coinvolgono la stessa popolazione di neuroni:
- Place code: riflette l’attività delle cellule di posizione e si somiglia tanto di più quanto i comportamenti sono attuati in luoghi vicini tra loro.
- Barcode (o codice a barre): aumento significativo della frequenza di spike di una sottopopolazione di neuroni durante le provviste, momento in cui presumibilmente avviene la formazione della memoria episodica. Questa attività è unica per uno specifico luogo e può essere calcolata sottraendo il place code dall’attività totale registrata e dall’attività media (Fig. 4C).

(Chettih et al., 2024)
Perché conservare i ricordi in codici a barre?
Un codice univoco che contenga le informazioni cosa-dove-quando permette di riattivare quel ricordo specifico, durante comportamenti correlati. Infatti, l’attività neurale risulta strettamente correlata tra le provviste e i recuperi effettuati nello stesso sito, o tra le provviste e i controlli, mentre lo stesso fenomeno non si verifica tra le provviste e le visite (Fig. 5). Questi risultati probabilmente riflettono il fatto che le visite non rappresentano veramente un’interazione coi nascondigli, mentre è importante che la cinciallegra ricordi quali provviste sono state nascoste in un determinato sito, quando ne recupera una o semplicemente controlla quante ne sono rimaste.

Correlazione non implica però uguaglianza. Il codice a barre di una determinata provvista infatti differisce da quello delle altre provviste, perfino quando avvengono nello stesso identico sito! In particolare, i codici a barre sono tanto più simili tra loro, quanto le provviste vengono effettuate nello stesso sito in modo consecutivo. La differenza tra codici a barre aumenta con la distanza temporale, fino a raggiungere un grado di disuguaglianza stabile; infatti il barcode di una provvista effettuata a 5 minuti di distanza, non è più simile di quello di una provvista effettuata a 20 o 45 minuti di distanza. Questo dato si può spiegare considerando che inizialmente l’animale tende a formare barcode gradualmente diversi tra loro, per poi acquisire un pattern di similitudine più stabile, attraverso l’esperienza. Il fenomeno si ripete osservando gli eventi di riattivazione in corrispondenza dei controlli e dei recuperi, suggerendo che ogni codice a barre rappresenti effettivamente un’esperienza specifica, unica nel tempo e nello spazio dell’intera esistenza della cinciallegra.
Sapere di aver accumulato provviste produce una risposta neurale
Cosa succede quando la cinciallegra apre la propria dispensa e trova ancora provviste? Le registrazioni elettrofisiologiche mostrano che, indipendentemente dalla posizione, quando la cinciallegra alza il coperchio solo per controllare, l’attività neurale diverge sulla base della presenza o meno di semi all’interno del sito. Gli autori quindi definiscono questo tipo di attività seed code (“codice dei semi”), per poterlo differenziare dal resto dei segnali. Questo consente di seguire il percorso temporale delle tre risposte identificate, durante le provviste (Fig. 6):
- place code: raggiunge un picco prima di nascondere la provvista, quando la cinciallegra raggiunge il sito prescelto;
- barcode: aumenta al raggiungimento del sito e tocca il suo picco durante il nascondiglio della provvista.
- seed code: raggiunge il suo picco immediatamente dopo il nascondiglio della provvista.

Conclusione:
L’insieme di questi risultati dimostra che le risposte neurali nell’ippocampo delle cinciallegre durante l’approvvigionamento di semi sono complesse e sincronizzate con il comportamento su una scala temporale specifica. Nonostante sia impossibile al momento generalizzare ed estendere questi risultati ad altre specie di vertebrati, lo studio offre nuove prospettive, in termini di ricerca. Infatti, altre specie potrebbero possedere caratteristiche comportamentali adatte a uno studio analogo e il riscontro di risultati simili in altri uccelli e mammiferi potrebbe permettere di identificare un giorno i meccanismi alla base della formazione e del richiamo della memoria episodica anche nell’essere umano.
[Ecco un altro animale molto noto per la sua spiccata capacità di episodic-like memory: segui questo link. L'avresti mai pensato?]
Bibliografia:
- Abellán A., Desfilis E., and Medina L. (2014). Combinatorial expression of Lef1, Lhx2, Lhx5, Lhx9, Lmo3, Lmo4, and Prox1 helps to identify comparable subdivisions in the developing hippocampal formation of mouse and chicken. Front. Neuroanat. 8, 59. https://doi.org/10.3389/ fnana.2014.00059.
- Applegate M.C., and Aronov D. (2022). Flexible use of memory by food- caching birds. eLife 11, e70600. https://doi.org/10.7554/eLife.70600.
- Applegate M.C., Gutnichenko K.S., Mackevicius E.L., and Aronov D. (2023). An entorhinal-like region in food-caching birds. Curr. Biol. 33, 2465–2477.e7. https://doi.org/10.1016/j.cub.2023.05.031.
- Chettih S.N., Mackevicius E.L., Hale S., Aronov D. (2024) Barcoding of episodic memories in the hippocampus of a food-caching bird. Cell 187:8(1922-1935). https://doi.org/10.1016/j.cell.2024.02.032
- Cowie R.J., Krebs J.R., and Sherry D.F. (1981). Food storing by marsh tits. Anim. Behav. 29, 1252–1259. https://doi.org/10.1016/S0003- 3472(81)80077-2.
- Krebs J.R., Sherry D.F., Healy S.D., Perry V.H., and Vaccarino A.L. (1989). Hippocampal specialization of food-storing birds. Proc. Natl. Acad. Sci. USA 86, 1388–1392.
- Sherry D.F., and Vaccarino A.L. (1989). Hippocampus and memory for food caches in black-capped chickadees. Behav. Neurosci. 103, 308–318. https://doi.org/10.1037/0735-7044.103.2.308.

Piaciuto questo articolo?
Lascia un like e sostieni la
divulgazione scientifica 😉

splendido lavoro e ben spiegato!
Marco
"Mi piace"Piace a 1 persona
Grazie di cuore! Quando poche settimane fa è stato pubblicato questo articolo, ho pensato che meritasse di essere diffuso. Il lavoro che hanno fatto è lungo e complesso e confesso di aver pensato anche che forse sarebbe stato troppo difficile da riassumere. Vedere che le persone lo leggono e che soprattutto restano affascinate, così come lo sono stata io, porta tanta soddisfazione!
"Mi piace""Mi piace"